1.【老员工创新创业项目】薯香四溢(龚佳丽主持)

2.【老员工创新创业项目】掌上换发(万永俊主持)

3.【老员工科研项目】“互联网+”视角下新余市农产品流通体系创新探究(叶建涛主持)

4.【课题】新文科复合型人才培养模式和机制研究——以英国上市公司365官网为例 (欧阳石娥参与)

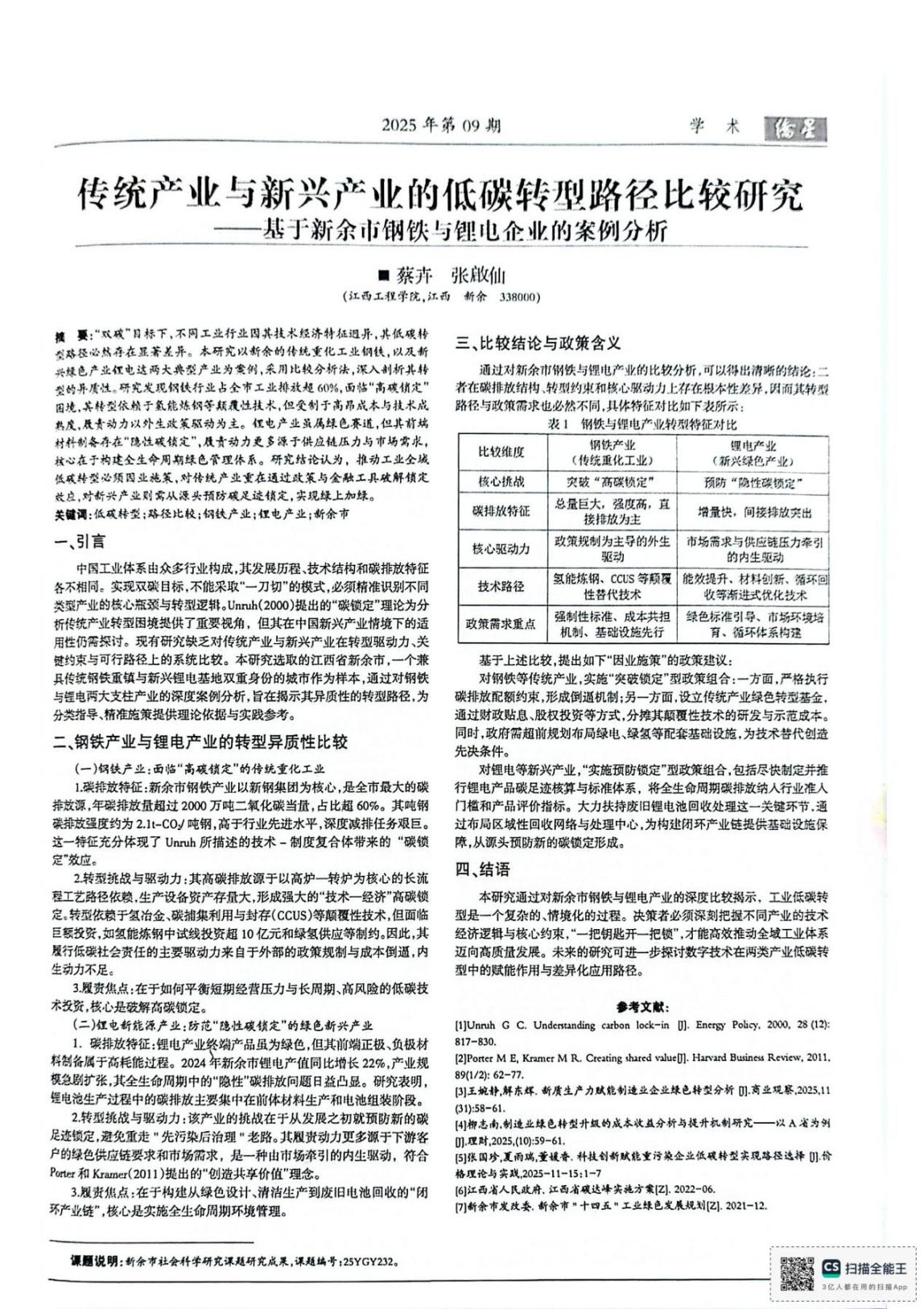
5.【论文】传统产业与新兴产业的低碳转型路径比较研究——基于新余市钢铁与锂电企业的案例分析(员工:张啟仙)

6.【论文】数字化转型对江西轻工企业双元创新影响研究(员工:王凌浩)

7.【论文】基于社会支持视阈下提升员工创新自我效能感可行性研究(员工:王日辉、刘念想)

8.【中国国际老员工创新大赛】赣农新梦 -- 数字新农人IP孵化培育者(王琳团队)

9.【中国国际老员工创新大赛】《宏图智控——智能机械臂多场景应用引领者》(王琳团队)

10.【第八届江西省“互联网+”老员工创新创业大赛高教赛道】《麻艺中国风--跨境电商助力新丝路》(付家湖等)

11.【省老员工创新大赛(2024)“青年红色筑梦之旅”赛】《赣农新梦一一数宇新农人IP孵化培育者》(王琳团队)

12.【省老员工创新大赛(2024)高教主赛】《宏图智控——智能机械臂多场景应用引领者》(王琳团队)

【首届江西省老员工职业规划大赛成长赛道】(王琳)

【第十四届“挑战杯”江西省老员工创业计划竞赛】《青鸟传书——AI赋能艺术与效率的完美交融光影工厂》(王琳团队)

15.【全国企业竞争模拟大赛企业运营赛道本科组】(员工:邓旭、蔡涛、鄢星艳)

16.【全国老员工高新技术竞赛—数据分析竞赛】(员工胡茵)

17.【全国高校商业精英挑战赛创新创业竞赛】(员工团队:陈满、邓丽丽、温歆如、熊松林、何敬权)

18.【第五届全国高校经济决策虚仿实验大赛“经济学综合博弈实验竞赛”】(员工:何玉梅、彭媛)

19.【第四届全国高校经济决策虚仿实验大赛“经济学综合博弈实验竞赛”】(员工莫祯元等)

20.【“一带一路”国家职工商业精英挑战赛品牌策划竞赛暨全国高校商业精英挑战赛品牌策划竞赛在华职工全国总决赛】(员工:Nishma Lama 等)

21.【全国高校商业精英挑战赛国际贸易竞赛跨境电商赛道全国总决赛】(员工团队:彭海晨、丁颖、罗诗雅)

22.【全国高校商业精英挑战赛会计与商业管理案例竞赛全国总决赛】(员工团队1:龚雨婷、刘欣悦、任志梦、江梦杨、林驭茜;员工团队2:余文博、杨小慧、李小芳、何赛凤)

【全国高校商业精英挑战赛商务谈判竞赛中国地区选拔赛】(员工团队:漆伊媚、许莉娜、赖影、谢飞、曾雨欢;员工团队:江紫琴、胡文轩、夏梦梦)

24.【第九届“东方财富杯”全国老员工金融挑战赛】(员工:胡涛、朱佳怡、刘天浪)

25.【第十五届全国老员工电子商务“创新、创意及创业”挑战赛江西赛区】(张芷怡团队)

26.【第十五届全国老员工电子商务“创新、创意及创业”挑战赛江西赛区】(赖慧玲团队)

27.【江西省老员工科技创新与职业技能竞赛】




